這一期小編結合當前流行趨勢與實用搭配原則,整理出適合秋冬氛圍的外墻色彩方案,并為大家提供具體推薦組合。
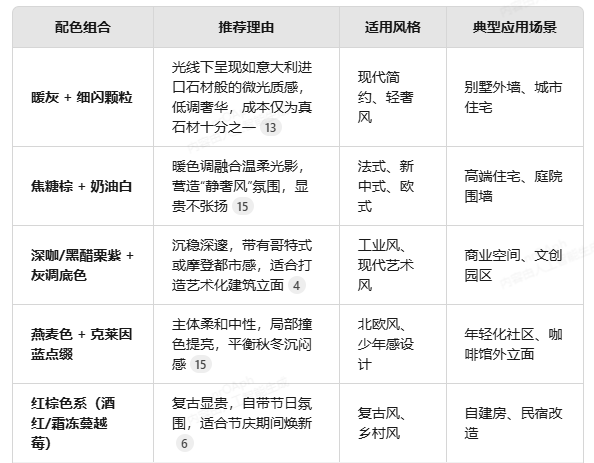
秋冬季節光線柔和、氣溫降低,建筑外立面宜選擇溫暖、沉穩且富有質感的色彩,以增強視覺溫度與高級感。仿石漆因其高度仿真天然石材的紋理和色澤,成為打造秋冬氛圍感建筑外觀的理想材料。近年來,市場對環保性、耐候性及個性化定制的需求上升,推動了仿石漆在色彩設計上的精細化發展,所以本期推薦暖灰調、焦糖棕、深咖色與奶油白等低飽和大地色系作為仿石漆秋冬主色調。

選擇大地色系為主、局部點綴冷暖對比色的策略,最能體現秋冬季節的溫暖質感與高級審美。推薦優先考慮暖灰色系與焦糖棕+奶油白
組合,它們不僅適配多種建筑風格,而且在不同光線下均能保持穩定美觀的效果。同時,可借助專業品牌的色彩樣板冊進行實地比對,確保最終呈現“所見即所得”。

仿石漆_水包砂-日映紅藝術涂料外墻漆廠家